潮州至南昌高速公路三明段(监理)中标结果
业主单位:见正文
类型:中标公告地区:福建 · 三明
发布:2026-01-02 05:30:38截止:2026-01-12
全链路投标指引协助,定制信息、下一步操作指引、自动撰写标书、标书评分、合同起草签署等
潮州至南昌高速公路三明段(监理)中标结果

潮州至南昌高速公路三明宁化曹坊至建宁均口段土建工程施工监理J1标段
一、招标概况
项目的建设地点:福建省三明市
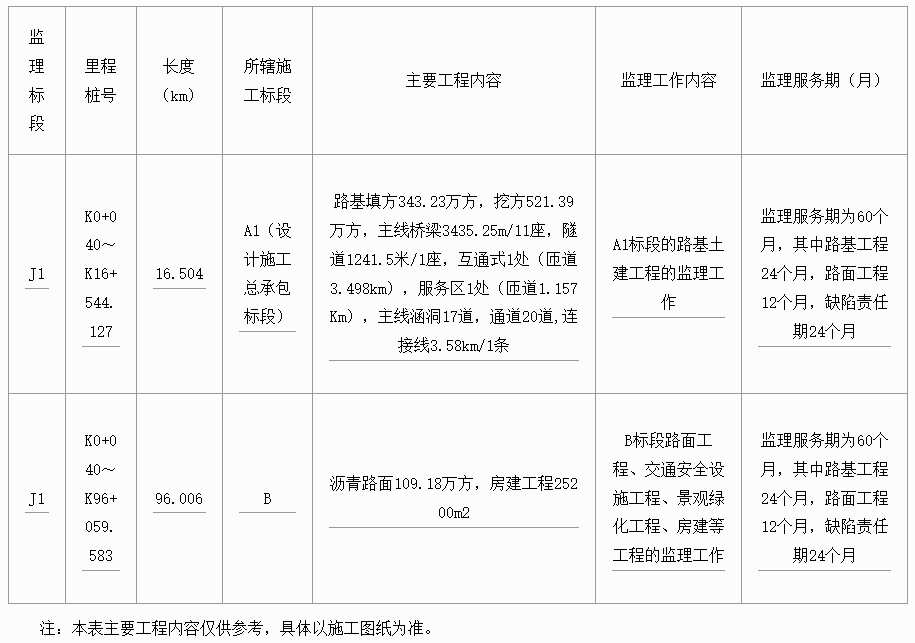
项目的规模:本项目路基土建工程A1里程桩号为K0+040~K16+544.127,长度16.504公里,主要工作内容包括:路基填方343.23万方,挖方521.39万方,主线桥梁3435.25m/11座,隧道1241.5米/1座,互通式1处(匝道3.498km),服务区1处(匝道1.157Km),主线涵洞17道,通道20道,连接线3.58km/1条;路面工程B里程桩号为K0+040~K96+059.583,长度96.006公里,主要工作内容包括:沥青路面109.18万方,房建工程25200m2。预估建安费约23.75亿元。
招标范围及标段划分:本项目共设置施工监理标段1个,为J1,本次对 1个标段进行招标,具体如下:
二、中标信息
第一名:江苏东南工程咨询有限公司
投标报价:21210000元
第二名:东北林业大学工程咨询设计研究院有限公司
投标报价:20763439元
第三名:重庆育才工程咨询监理有限公司
投标报价: 21056202元
↓↓↓
长按识别下方二维码
进入搅拌站全国群
共享全国信息

APP版本下载,扫描下面二唯码

投稿:1805116557@qq.com
| 监理标段 | 里程桩号 | 长度(km) | 所辖施工标段 | 主要工程内容 | 监理工作内容 | 监理服务期(月) |
| J1 | K0+040~K16+544.127 | 16.504 | A1(设计施工总承包标段) | 路基填方343.23万方,挖方521.39万方,主线桥梁3435.25m/11座,隧道1241.5米/1座,互通式1处(匝道3.498km),服务区1处(匝道1.157Km),主线涵洞17道,通道20道,连接线3.58km/1条 | A1标段的路基土建工程的监理工作 | 监理服务期为60个月,其中路基工程24个月,路面工程12个月,缺陷责任期24个月 |
| J1 | K0+040~K96+059.583 | 96.006 | B | 沥青路面109.18万方,房建工程25200m2 | B标段路面工程、交通安全设施工程、景观绿化工程、房建等工程的监理工作 | 监理服务期为60个月,其中路基工程24个月,路面工程12个月,缺陷责任期24个月 |
注:本表主要工程内容仅供参考,具体以施工图纸为准。
